Saturday March 2026

হটলাইন

সেবা এবং ধাপ

নং শিরোনাম সেবার ধাপ কার্যকলাপ
  
উপজেলা পর্যায়ে ডি ও জারীর প্রসেস ম্যাপ দেখুন
ইউনিয়ন পর্যায়ে হতদরিদ্রের মাঝে সরকার নির্ধারিত দরে খাদ্য শস্য বিতরনের প্রসেস ম্যাপ দেখুন
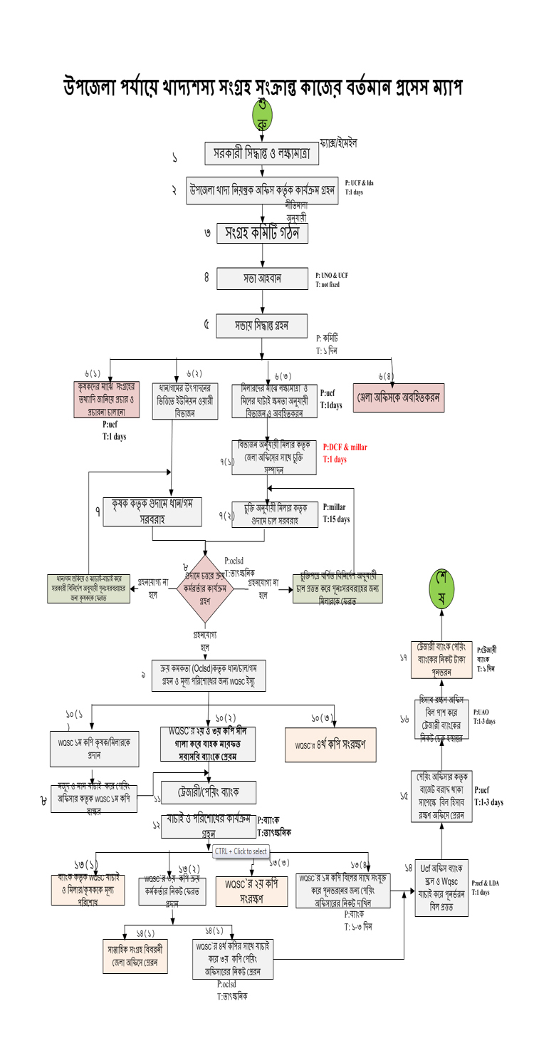
উপজেলা পর্যায়ে খাদ্য শস্য সংগ্রহ সংক্রান্ত কাজের বর্তমান প্রসেস ম্যাপ দেখুন
দেখছেন ১ থেকে ৩ পর্যন্ত, মোট ৩ এন্ট্রি

এক্সেসিবিলিটি

স্ক্রিন রিডার ডাউনলোড করুন